旅行社代辦護照服務
出國旅行,護照是您最重要的通行證。我們提供 旅行社護照代辦服務,協助您快速完成申請。
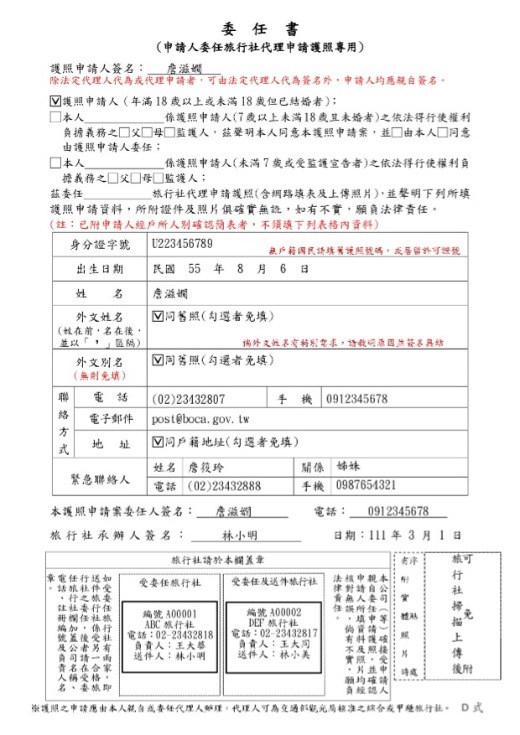
只要填妥外交部規定的 D式委任書,其餘的申請程序就由我們專人協助辦理,讓您安心出國、免去繁瑣手續。
我們特別準備了:
- 空白委任書下載
- 成年人護照申請範例
- 未成年人護照申請範例
注意事項
- 委任書必須使用外交部正式表格,不可自行修改或手寫版本。
- 簽名不可代簽,未成年人需由法定代理人簽署。
- 請同時準備護照申請表、身分證正本、照片等文件,確保送件完整。
- 外文姓名如需變更,必須附理由並簽名具結。
- 無戶籍國民需填舊護照號碼或居留證號。
- 所有資料必須正確,若有不實,申請人需自行承擔法律責任。
服務特色
- 專人代辦:由旅行社專業人員全程協助,流程透明、快速。
- 文件檢查:確保所有資料齊全,避免退件或延誤。
- 範例指引:提供成年人與未成年人填寫範例,讓您一看就懂。
- 安心保障:代辦過程安全可靠,讓您專心規劃旅程。
護照是您出國的第一步,交給天星代辦,您就能專心享受旅程。
護照代辦,安心出國,從這裡開始!
▼下圖點擊可放大,一秒教您委任書怎麼填▼
( 18歲以上成年人委任書填寫範例)
( 7歲以上~18歲以下未成年人委任書填寫範例)

( 7歲以下未成年人
委任書填寫範例)
(申請書兩處務必本人親簽)關閉 ![]()